PICOBOT v1.0
Wichit Sirichote, wichit.sirichote@gmail.com

Simple design educational robot built with PI Pico. Using MMBASIC interpreter for controlling the bot


Build a simple robot controlled by PI Pico and an MMBasic interpreter. The robot controller is a PI Pico compatible using the RP2040 Microcontroller. The robot has two rear wheels driven by the N20 motor. The motor driver is a TB6612 chip. The built-in sensors are the SR04 ultrasonic ranger, line tracking Infared sensor, HM338 IR Receiver, IR Transmitter, and two-button tact switches. In addition, the bot also has a stereo amplifier for two channels' sound output. The bot can be powered by two cells of an AA battery, two cells of a 14500 Li-ion battery or a +7.4V Li-ion battery pack.

The MMBASIC interpreter provides a very interactive learning system for studying how to control the bot. Under command mode, the subroutine that controls the motor can be tested immediately by typing the subroutine name. The motor action will respond directly.


Picobot v1.0 with Li-ion battery

The main controller, J1, is a PI Pico compatible board. The bot layout is shown below (no battery). The bot platform is made with an epoxy PCB. Most of the components are placed on the top layer. The line sensors and speaker are placed on the bottom side. The battery holder will be placed on the plastic stand.

The N20 gear motor left and right sides are fixed on the PCB with M2 nut directly.

The IR Receiver is placed on the back side and the IR transmitter on the front side.

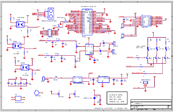
The sensor, LED indicator and motor connections to the PI board are shown below.

Device
Port pin
Port function
Line sensor1, U3
GP26
Analog, ADC0
Line sensor2, U5
GP27
Analog, ADC1
Line sensor3, U2
GP28
Analog, ADC1
SR04 Ultrasonic ranger, Trigger pin
GP16
Digital out
SR04 Ultrasonic ranger, Echo pin
GP17
Digital in
Start button, A
GP7
Digital in, pullup
Stop button, B
GP8
Digital in , pullup
IR Receiver, JS1
GP4
IR Rx
IR Transmitter, D4
GP5
IR Tx
Head light, D1
GP2
Digital out
Head light, D2
GP3
Digital out
LEFT PWM
GP1
PWM
/LEFT_DIR
GP13
Digital out
LEFT_DIR
GP12
Dgital out
RIGHT PWM
GP0
PWM
/RIGHT_DIR
GP11
Digital out
RIGHT_DIR
GP10
Digital out
SPEAKER_L
GP18
SOUND LEFT CH
SPEAKER_R
GP19
SOUND RIGHT CH

Connecting the bot to terminal

The PICObot uses a terminal for BASIC program writing. When connected to the terminal, Windows will provide a given COM port using the CDC interface device. The example below shows COM7 is now available.

When the terminal is connected, press the ENTER key, the MMBasic will send a prompt.

Under prompt, we can test hardware directly. Here is an example of a command that sets pins GP2 and GP3 to be digital output.

Command Pin(gp2) = 1 will write logic one to GP2. We will see the headlights turned on.

MMBASIC has a built-in editor for writing the BASIC program. Under command mode, type edit, will open the editor screen.

Suppose we enter the program below. Press F1 to save the program and exit from the editor.

Then press command >RUN, you will see the flashlight on the head lamp. To stop it, press Ctrl C..

We can list the program with the command >List

The program being tested under the built-in editor can be saved to the host computer by using XMODEM protocol. The short key is F12. For uploading the BASIC program, on a terminal, we will use function file transfer, XMODEM receive mode.

We can also transfer the BASIC program from the host PC to the bot by using XMODEM receive, or key F11. The host terminal will use file transfer, XMODEM transmit mode.

 

The IR receiver accepts the code generated by a cheap remote control as shown. The bot uses GP4 for the IR receiver. A simple program that reads test the IR receiver and remote control is shown below.

When we running the program, we can press the remote control, we will see the printing of ID code and key code on the screen. From these codes, we can then use the remote key to control the bot. More programs are available in the LAB BOOK.

 

PARTS LIST

Semiconductors

U1 TB6612FNG, dual channel motor driver
U2,U3,U5 RPR220, photo reflective sensor
U4 TDA2822, stereo amplifier
U6 NCP1117DT50RKG, +5V regulator
JS1 VS838 IR RECEIVER, IR receiver
J1 RP2040 Cortex M0, Pi pico controller board
Q1,Q2,Q3 BC337, NPN transistor
D1 RIGHT LED, 10mm LED
D2 LEFT LED, 10mm LED
D3 1N5231 5.1Vz 1/2W
D4 LED, IR LED

Resistors (all resistors are 1/8W +/-5%)

R1,R4,R15,R18 100
R2,R3,R10,R13,R16,R17, 1k
R19
R5,R6 330
R7,R8,R11,R12 680
R9,R14 RESISTOR VAR, 10K POT

Capacitors


C1,C3,C5,C11 100uF
C2,C4,C6,C7 22nF
C8 10uF
C9,C10,C12,C13,C14,C15, 100nF
C16

Additional parts



J6 DC to DC CONVERTER
K1 Fixed Wheel
LS1 BATTERY FRAME
SPK1,SPK2 SPEAKER, 10x15mm speaker
S1 START/ Button A
S2 STOP/Button B
S3 POWER slide switch

Double side PCB
Rubber wheel, 44x18mm
N20 gear motor x 2, 80RPM
2AA Battery holder.

JP1 HC-SR04 ULTRASONIC RANGER
J2,J4,J5 CON2
J3 CON10AP, 10 pin header

Here is the sample video of line tracking test.

https://youtu.be/TQvV-E3dKBo?si=e-au7MlEQoC_gJog

Download

PicoBot LAB BOOK v1.0

BASIC programs , MMBasic Firmware and Manual

More technical information, please contact Wichit Sirichote, wichit.sirichote@gmail.com


<

Last updated November, 2025

November 2025